Chinese
English
关于 productronica Shanghai
新闻
展会新闻
行业新闻
展商新闻
基本信息
展会概况
照片与视频
注册观展
行业重要展会
productronica Shanghai 2026
2026年3月25-27日
观众预登记
同期活动
注册听会
2026活动一览
2025活动回顾
参会咨询
观众中心
注册观展
组团参观
在线会刊
为何参观
开放时间
展馆分布
照片与视频
行业交流群
签证服务
参观咨询
展商中心
展商登录
在线会刊
展位申请
为何参展
展馆分布
招展书
市场服务
签证服务
参展咨询
媒体中心
合作媒体
社交媒体
照片与视频
现场新闻中心
签证服务
媒体联络
商旅服务
签证服务
场馆信息
交通指南
周边餐饮
酒店住宿
邮件订阅
邮件订阅
观众预登记
productronica Shanghai 全球网络
productronica
2027年11月16-19日
productronica India
2026年4月8-10日
中文
EN
联系我们
EN
productronica Shanghai 2026
同期活动
2026活动一览
活动一览
行业专家将通过主题演讲、技术报告和专题报告,为您提供有关当前创新和行业趋势的见解。
注册参观
国际参展商、创新、趋势--Electronica 展示了全球电子产品的未来。从这一行业平台的优势中获益!
注册参观
注册参观
国际参展商、创新、趋势--Electronica 展示了全球电子产品的未来。从这一行业平台的优势中获益!
注册参观
注册参观
国际参展商、创新、趋势--Electronica 展示了全球电子产品的未来。从这一行业平台的优势中获益!
注册参观
2025年3月26-28日
上海新国际博览中心
2025慕尼黑上海电子生产设备展 (productronica Shanghai)
展商中心
在本页
观众预登记
同期活动
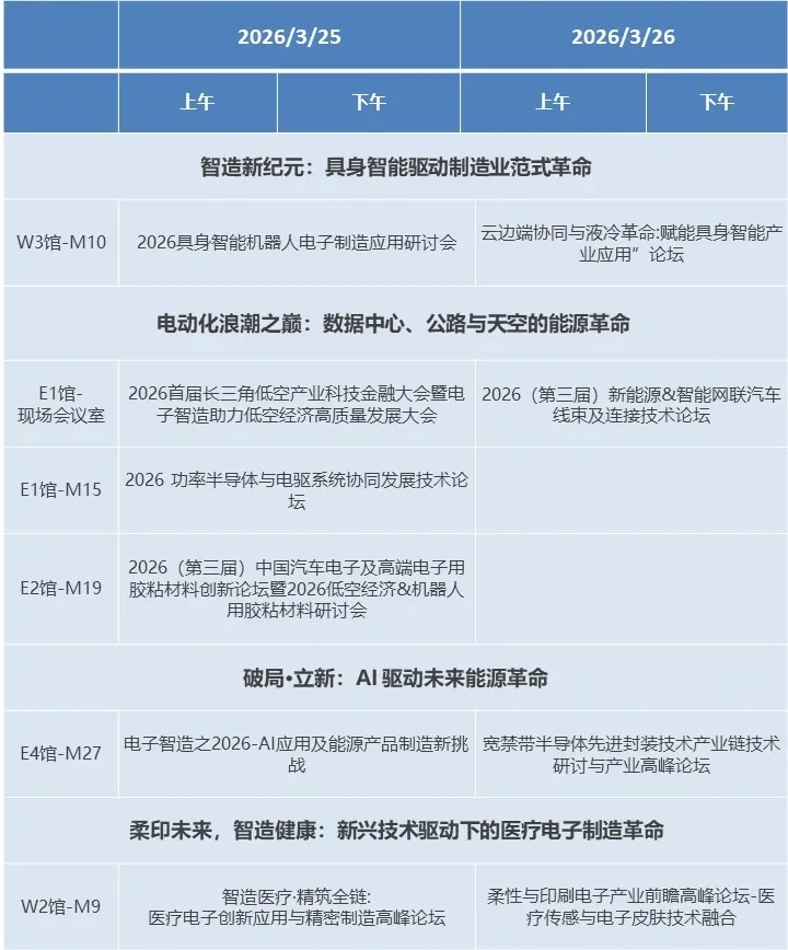
展会同期将举办系列高端论坛与专题研讨会,聚焦具身智能、新能源汽车、智能网联汽车线束、功率半导体、低空经济、人工智能、医疗电子、柔性与印刷电子等前沿领域。我们诚邀来自电子产业链、终端应用领域及知名科研机构的行业领袖、技术专家与学术学者齐聚一堂,分享实战案例,解析技术难点,提供创新解决方案,并共同展望未来产业发展趋势,为与会者带来兼具深度与前瞻性的思想盛宴。
2026具身智能机器人工业应用研讨会
举办时间:
2026年03月25日 10:00 - 17:00
举办地点:
馆间会议室 W3-M10
主办单位:
慕尼黑展览(上海)有限公司
了解详情
“云边端协同与液冷革命:赋能具身智能产业应用”论坛
举办时间:
2026年03月26日 10:00 - 17:00
举办地点:
馆间会议室 W3-M10
主办单位:
慕尼黑展览(上海)有限公司
了解详情
2026首届长三角低空产业科技金融大会暨电子智造助力低空经济高质量发展大会
举办时间:
2026年03月25日 10:00 - 17:00
举办地点:
E1馆-现场会议室
主办单位:
慕尼黑展览(上海)有限公司
了解详情
2026(第三届)新能源&智能网联汽车线束及连接技术论坛
举办时间:
2026年03月26日 10:00 - 17:00
举办地点:
E1馆-现场会议室
主办单位:
慕尼黑展览(上海)有限公司
了解详情
2026功率半导体与电驱系统协同发展技术论坛
举办时间:
2026年03月25日 10:00 - 17:00
举办地点:
馆间会议室 E1-M15
主办单位:
慕尼黑展览(上海)有限公司
了解详情
电子智造之2026-AI应用及能源产品制造新挑战
举办时间:
2026年03月25日 10:00 - 17:00
举办地点:
馆间会议室 E4-M27
主办单位:
慕尼黑展览(上海)有限公司
了解详情
宽禁带半导体先进封装技术产业链技术研讨与产业高峰论坛
举办时间:
2026年03月26日 10:00 - 17:00
举办地点:
馆间会议室 E4-M27
主办单位:
慕尼黑展览(上海)有限公司, 深圳职业技术大学集成电路学院
了解详情
智造医疗·精筑全链: 医疗电子创新应用与精密制造高峰论坛
举办时间:
2026年03月25日 10:00 - 17:00
举办地点:
馆间会议室 W2-M9
主办单位:
慕尼黑展览(上海)有限公司
了解详情
柔性与印刷电子产业前瞻高峰论坛-医疗传感与电子皮肤技术融合
举办时间:
2026年03月26日 10:00 - 17:00
举办地点:
馆间会议室 W2-M9
主办单位:
慕尼黑展览(上海)有限公司
了解详情
2026机器人及高端电子用胶粘材料创新研讨会
举办时间:
2026年03月25日 10:00 - 17:00
举办地点:
馆间会议室 E2-M19
主办单位:
慕尼黑展览(上海)有限公司
了解详情
东莞新品发布会&BRAND NEW 颁奖典礼
举办时间:
2026年03月26日 10:00 - 12:00
举办地点:
馆间会议室 E3-M24
主办单位:
慕尼黑展览(上海)有限公司
了解详情
2026第二十一届EM创新奖
举办时间:
2026年03月26日 14:30 - 15:30
举办地点:
馆间会议室 E3-M24
主办单位:
慕尼黑展览(上海)有限公司
了解详情
论坛报名咨询
更多论坛详情,可咨询主办方。
点此获取联系方式
© 慕尼黑展览(上海)有限公司自 2024 年起版权所有
法律信息
隐私政策
网站地图
沪ICP备12044459号-10
沪公网安备31011502016746号
技术支持:
聚页创意